在桌面地下城回溯游戏中,用户们会遇到桌面地下城回溯前中期可用的种族与职业的信息说明难点问题,而且这个问题解决方法操作有点难,但不用怕,小编这一次给大家详细的解决这个问题。种族职业随着游戏进度推进, ...
在桌面地下城回溯游戏中,用户们会遇到《桌面地下城回溯》前中期可用的种族与职业的信息说明难点问题,而且这个问题解决方法操作有点难,但不用怕,小编这一次给大家详细的解决这个问题。
种族职业
随着游戏进度推进,将能够使用越来越多的种族与职业,按排列组合,玩家共有117种选择。下面我们列出游戏前中期可用的种族与职业的信息说明:
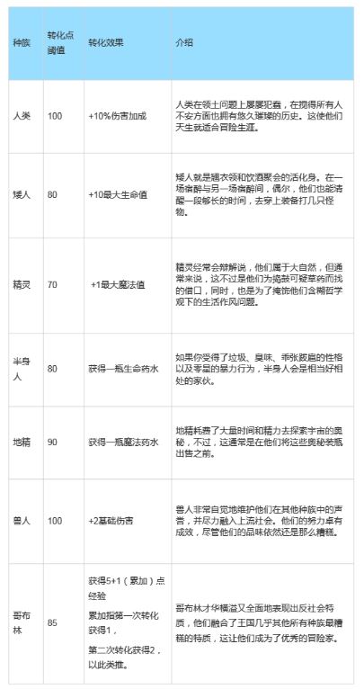
种族介绍:

初期职业介绍:

大家看完小编的相关《桌面地下城回溯》前中期可用的种族与职业的信息说明攻略有没有解决你的问题呢?如果没能解决,那么不妨在仔细跟着本攻略的每一步来重新操作一遍,或者在评论区留下你的问题,小编会尽快回复,相信一定能够帮你解决遇到的困难。







