想要在游戏中变得更强,那么就需要玩家有强大的游戏理解能力和毅力。八方旅人2中很多玩家具备这些品质,所以游戏中的高手非常多。如果你还在为不知道八方旅人2全基础人物技能详情,而迟迟无法成为高玩,那么下面小编就来帮你解决问题。
舞女-爱格妮雅



如你所见,本代的舞娘保留了狮子之舞、孔雀之舞的强化攻击技能,还有百思不解这个乐子技能。因为故事背景的变化,暗魔法替换为了单体风魔法。群体技能也替换成了匕首技能。

重大改动是,当舞女发动了舞蹈类技能时,舞女拉的NPC,会吹奏乐器,为作用目标附带额外效果。且不消耗所引导角色的援护次数。是个十分强力的辅助技能。
舞女的猛踢要害,会无视弱点,强行破防1格。
舞女的推波助澜作用机制:如果我方该角色在本轮行动,则拉升一顺位,如果本轮已行动,则拉升下轮1顺位。
消耗BP,则额外拉升一顺位。

本作的潜力系统,进一步区分了每一位主角的特色。
舞娘的潜力技能,类似前代舞娘的大招,但威力更为强悍,因为是瞬发,她可以将所有指定单体的技能转化为针对全体(敌、我),这是一个能令许多技能化腐朽为神奇的技能,目前的八个基础职业中,便有大量技能可以与其进行联动。
(不过本作的副职业相当庞杂,这个暂时没空整理出来)
学者-奥兹巴尔多



前四个技能看起来和上一代一样,但这一代的学者是个罪犯,表现也更加暴力。
这一代的后三个技能相当有趣,灵光一闪是给自己附加随机Buff。
属性混乱,则是像前代千本枪一样,对敌方全体,进行火,冰,雷三属性低伤害魔法乱舞。
基础3~5次,如果加满BP,可达6~8次。比较容易破防。
大魔法化,则可以将火焰,冰冻,雷击魔法占时转化为前代的大魔法,造成2段伤害。
在此技能影响下,神官的光明魔法,也能打出2段伤害。
因为后续职业未知,此魔法能强化多少魔法,也暂时未知。

学者夜晚的抢夺,通过战胜对手,获得物品,不会击倒敌人。

学者的潜力,是上一代学者的终极大招,可使自身魔法聚敛,因为无需跳过一回合,十分强劲。
也因为这个独有潜力技能存在,似乎使学者在一开场就确认了是本代法术输出大爹。
而不会在后期被抢了风头(独有高倍率强化,先天优势)。
剑士-光



本代剑士,终于专心玩剑,且专属能力,十分暴力。五月雨剑,BP加成下,最多可造成6次斩击,破防相当好用。
无心长刀能够消除对方身上的正面效果,并跟据消除量增加伤害,看来本代“正面效果”,是个很重要的属性。
铁壁、挑衅、蓄力和前代一致没啥好说的。
不过挑衅与反击长刀配合,倒是有点意思,反击长刀的伤害至少在前期看起来是相当恐怖的。
反击一刀能打出260点伤害,并能打出破防,不过注意,此招式是用剑进行反击。只计算长剑的伤害。

本代剑士在于敌人切磋后,可学会对方身上的技能,学来的技能,最多可以保留五个。
(话说本代的NPC会的真多,战斗,演奏,教技能)

剑士的三招潜力技能,威力都还不错。其中飞燕化是个战略技能,二段伤害,在造成伤害后,本回合还能够多行动一次。(不过有特别介绍,本轮再来一次飞燕华,不会额外行动)。
双月闪的伤害,是先长枪,后长剑。
不知随着剧情的推进,是否能获得新技能。
以上种种特殊能力,让他有别于其他角色,成为了物理系的强攻手。
商人-帕特缇欧


年纪轻轻就展现出了一副大哥范儿,非常豪气的商人。
不过在技能设计方面,只有幸运之箭和火花是新技能。本代商人热情似火,用风的确不太合适。

幸运之箭会为队伍积累JP,伤害越高,JP就越高。我在游戏前期打出过7点JP。
不知道和舞娘的潜力配合会怎么样。
这个JP增加,是给全队增加,并非只作用于商人一人。

夜晚拉人,会使商人在白天购买商品时,获得各种各样的好处。
具体还没测试有啥效果。

商人的潜力,会使自己的BP直接升满为5BP,商人可通过BP传递将这些BP传输出去。
合理搭配副职业,估计能够打出可观的连续爆发,或者作为救火队员。
猎人
台词棒读娘。太可爱了。



上一代的猎人,技能设计有点迷惑。这一代虽然保留了四个前代技能,但新技能的加入,以及捕猎系统的进一步强化,使得猎人变成了相当有趣的角色。
首先,狙击这个技能,不比五月箭雨,她可以指定角色,并按照次数攻击。消耗BP最多可以指定任意角色共计5次。这种变化,使得只要对方弱弓,猎人就能调节最合适的攻击次数使其破防。

本代猎人捕捉的怪物可以无限使用,不想用了可以分解成肉干,夜晚用来拉拢NPC。这就使得唆使攻击它人也变得好用了许多。

猎人在开局时,需选择猫头鹰或狐狸作为跟随你冒险的宠物(不可更换),猫头鹰擅长魔法弱点破防,狐狸擅长物理弱点破防。

猎人的潜力技能,是兽化。三个技能,有单体有AOE,有辅助输出,相当万金油。
不知道后期是否会解锁新能力。
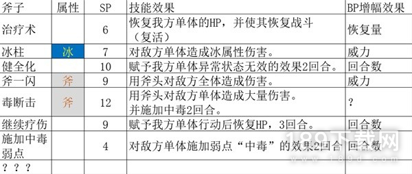
药师



药师的技能,经过了大量的合并同类项,比如应急处理和复活处理,成为了治疗术。
毒处方和大切断,合并为了毒断击。动画超帅。
斧一闪,应该比不上死里求生斩,不过没具体数据,不做推测。
新增的继续疗伤,是个持续恢复技能。
施加中毒弱点,则可以使敌方中毒时也会破防。

药师的bug能力,调和还在。不过这次激发潜力后,可以虚空调和,不消耗素材,即可达成药效。

但前提是,你必须得有对应的素材。
本代药师或解决了一代斧类角色,不宜破防的问题(获得双攻斧之前)。
盗贼



身为盗贼,小姐姐的吸魔匕首,居然被神官给偷了……你细品。因为这一代的黑暗故事换给了盗贼。
实话实说,盗贼的技能,除了降防技能猫头鹰有用以外,其他技能都偏向前期技能。
而突然袭击这个技能,虽然能搭配瞬间移动,但我们仍不知道它的伤害上限在哪儿。
目前来看似乎技能组较为一般(破防和输出方面)。
之前的SP传递也没了……

盗贼的偷取能力依然强悍,学者晚上抢劫,她白天偷窃,一对好搭档。
盗贼的固有能力,夜晚使我方强化,配合神官的固有能力,夜晚使敌方群体能力下降。
使本就较为艰难,但经验值较高的“夜晚战斗”,实战起来难度降低,或许是练级的好搭档。

任何一个游戏里的双动,都不可能是弱技能。
但究竟能强到什么程度,还要看副职业的技能强度究竟如何。
顺带一提,除了隐藏职业外,本作不止基础八个职业,我还遇到了个类似机械师的职业。
残影强度如何,就看副职业和职业被动都有什么花活儿了。
神官



可能因为不是好人,所以,反射面纱没了,取而代之的是减伤50%的护盾。
因为舞娘没有了土龙之舞,圣火的祈祷,属于土龙之舞和守护轻纱的组合技。
没有了大恢复魔法,不过学者的大魔法化同样作用于神官的恢复魔法。
看来世界整体进入了低魔时代了(不是)

神官夜里获取情报,是和敌人的“内心”进行战斗。只要把对方破防了,情报就能获取了。
有评论认为神官的获取情报能够取代剑士……
但是吧……给钱省事儿。
不过,由于夜里敌人会被神官的被动弱化,所以威胁性也大大降低了,否则就神官这小身板,单挑真不太行。

神官的潜力,审判。
是个非常强悍的破防技能,作用效果为,激发潜力后,无论何种行动都视同为打击弱点。
也就是说,当有了譬如学者、猎人的多段技能时,可以一轮爆发,直接将敌人打入破防状态。
是个很强的辅助能力。

以上就是小编整理的八方旅人2全基础人物技能详情的全部内容了,如果你还有其他攻略内容不清楚,可以在本站进行搜索,或者关注相关游戏攻略后续的更新哦!







